🔥ГДЗ под запретом?

Упр.573 ГДЗ Никольский Потапов 9 класс (Алгебра)

Решение #1

Изображение 573.а) (1+sinа )(1-sinа )б) (cosа-1)(1+cosа )в) cos^2а-sin^2а+1г) 1+...

Решение #2

Изображение 573.а) (1+sinа )(1-sinа )б) (cosа-1)(1+cosа )в) cos^2а-sin^2а+1г) 1+...

Рассмотрим вариант решения задания из учебника Никольский, Потапов 9 класс, Просвещение:
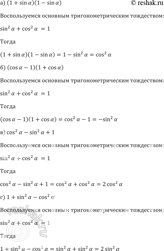
573.
а) (1+sinа )(1-sinа )
б) (cosа-1)(1+cosа )
в) cos^2а-sin^2а+1
г) 1+ sin^2а-cos^2а
*Цитирирование задания со ссылкой на учебник производится исключительно в учебных целях для лучшего понимания разбора решения задания.
*К сожалению, временные проблемы с публикацией комментариев с мобильных устройств.