🔥ГДЗ под запретом?

Упр.572 ГДЗ Никольский Потапов 9 класс (Алгебра)

Решение #1

Изображение Упростите выражение (572—575):572.а) 1- sin^2аб) 1- cos^2ав)  sin^2а-1г) ...

Решение #2

Изображение Упростите выражение (572—575):572.а) 1- sin^2аб) 1- cos^2ав)  sin^2а-1г) ...

Рассмотрим вариант решения задания из учебника Никольский, Потапов 9 класс, Просвещение:
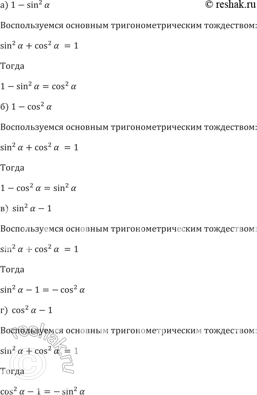
Упростите выражение (572—575):
572.
а) 1- sin^2а
б) 1- cos^2а
в) sin^2а-1
г) cos^2а-1
*Цитирирование задания со ссылкой на учебник производится исключительно в учебных целях для лучшего понимания разбора решения задания.
*К сожалению, временные проблемы с публикацией комментариев с мобильных устройств.