Упр.562 ГДЗ Мерзляк Полонский 5 класс (Математика)
Решение #1 (Учебник 2024)
Решение #2 (Учебник 2024)
Решение #3 (Учебник 2019)
Решение #4 (Учебник 2019)

Рассмотрим вариант решения задания из учебника Мерзляк, Полонский, Якир 5 класс, Просвещение:
Периметр четырёхугольника ABCD равен 34 см, AВ = 6 см, сторона ВС в 2 раза больше стороны AВ, стороны CD и AD равны. Вычислите длину стороны AD.
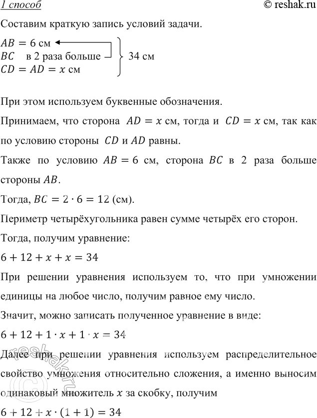
1 способ
Составим краткую запись условий задачи.
AB=6 см
BC в 2 раза больше 34 см
CD=AD=x см
При этом используем буквенные обозначения.
Принимаем, что сторона AD=x см, тогда и CD=x см, так как по условию стороны CD и AD равны.
Также по условию AB=6 см, сторона BC в 2 раза больше стороны AB.
Тогда, BC=2•6=12 (см).
Периметр четырёхугольника равен сумме четырёх его сторон.
Тогда, получим уравнение:
6+12+x+x=34
При решении уравнения используем то, что при умножении единицы на любое число, получим равное ему число.
Значит, можно записать полученное уравнение в виде:
6+12+1•x+1•x=34
Далее при решении уравнения используем распределительное свойство умножения относительно сложения, а именно выносим одинаковый множитель x за скобку, получим
6+12+x•(1+1)=34
Складываем 6 и 12 и выполняем действие в скобках, получаем
18+x•2=34
Учитывая переместительное свойство умножения, запишем
18+2x=34
Полученное уравнение решаем относительно сложения, то есть нам неизвестно слагаемое 2x.
Для того, чтобы найти неизвестное слагаемое, необходимо из суммы вычесть известное слагаемое.
2x=34-18
2x=16
Полученное уравнение решаем относительно умножения, то есть нам неизвестен множитель x.
Для того, чтобы найти неизвестный множитель, необходимо произведение разделить на известный множитель.
x=16:2
x=8
Изначально мы принимали, что AD=x см.
Значит, сторона AD=8 см.
Ответ: 8 см.
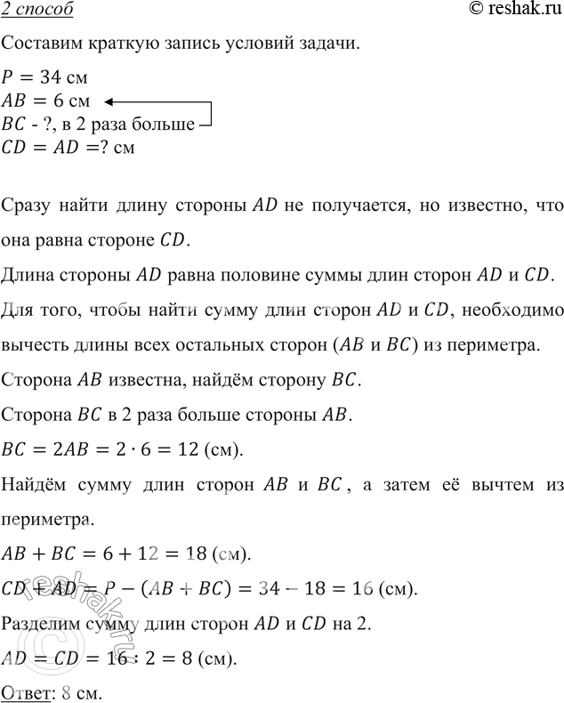
2 способ
Составим краткую запись условий задачи.
P=34 см
AB=6 см
BC - ?, в 2 раза больше
CD=AD=? см
Сразу найти длину стороны AD не получается, но известно, что она равна стороне CD.
Длина стороны AD равна половине суммы длин сторон AD и CD.
Для того, чтобы найти сумму длин сторон AD и CD, необходимо вычесть длины всех остальных сторон (AB и BC) из периметра.
Сторона AB известна, найдём сторону BC.
Сторона BC в 2 раза больше стороны AB.
BC=2AB=2•6=12 (см).
Найдём сумму длин сторон AB и BC, а затем её вычтем из периметра.
AB+BC=6+12=18 (см).
CD+AD=P-(AB+BC)=34-18=16 (см).
Разделим сумму длин сторон AD и CD на 2.
AD=CD=16:2=8 (см).
Ответ: 8 см.
Вася задумал трёхзначное число, у которого с каждым из чисел 652, 153 и 673 совпадает один из разрядов, а два других не совпадают. Какое число задумал Вася?
По условию Вася задумал трёхзначное число, у которого с каждым из чисел 652, 153 и 673 совпадает один из разрядов, а два других не совпадают.
Рассмотрим единицы данных чисел: два числа в данном разряде имеют число 3, а одно – 2.
Значит, в искомом числе в разряде единиц находится 2.
Рассмотрим десятки данных чисел: два числа в данном разряде имеют число 5, а одно – 7.
Значит, в искомом числе в разряде десятков находится 7.
Рассмотрим сотни данных чисел: два числа в данном разряде имеют число 6, а одно – 1.
Значит, в искомом числе в разряде сотен находится 1.
Таким образом, Вася задумал число 172.
Ответ: 172.
Похожие решебники
Популярные решебники 5 класс Все решебники
*размещая тексты в комментариях ниже, вы автоматически соглашаетесь с пользовательским соглашением