🔥ГДЗ под запретом?

Упр.557 ГДЗ Пичугов Еремеева 8 класс (Русский язык)

Решение #1

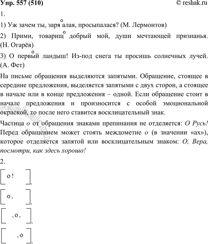
Изображение 557. 1. Прочитайте предложения. Найдите в них обращения. Вспомните правило постановки знаков препинания при обращениях.1. Уж зачем ты, заря алая, просыпалася? (М....

Рассмотрим вариант решения задания из учебника Пичугов, Еремеева 8 класс, Дрофа:
557. 1. Прочитайте предложения. Найдите в них обращения. Вспомните правило постановки знаков препинания при обращениях.
1. Уж зачем ты, заря алая, просыпалася? (М. Лермонтов) 2. Прими, товарищ добрый мой, души мечтающей признанья. (Н. Огарёв) 3. О первый ландыш! Из-под снега ты просишь солнечных лучей. (А. Фет)
1) Уж зачем ты, заря алая, просыпалася? (М. Лермонтов)
2) Прими, товарищ добрый мой, души мечтающей признанья. (Н. Огарёв)
3) О первый ландыш! Из-под снега ты просишь солнечных лучей. (А. Фет)
На письме обращения выделяются запятыми. Обращение, стоящее в середине предложения, выделяется запятыми с двух сторон, а стоящее в начале или в конце предложения – одной. Если обращение стоит в начале предложения и произносится с особой эмоциональной окраской, то после него ставится восклицательный знак.
Частица о от обращения знаками препинания не отделяется: О Русь! Перед обращением может стоять междометие о (в значении «ах»), которое отделяется запятой или восклицательным знаком: О, Вера, посмотри, как здесь хорошо!

2. Начертите схемы, передающие основные случаи постановки знаков препинания при обращениях.
*Цитирирование задания со ссылкой на учебник производится исключительно в учебных целях для лучшего понимания разбора решения задания.
*К сожалению, временные проблемы с публикацией комментариев с мобильных устройств.