Упр.54.17 ГДЗ Лукашик 7-9 класс по физике (Физика)
Решение #1

Рассмотрим вариант решения задания из учебника Лукашик, Иванова 9 класс, Просвещение:
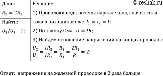
К полюсам источника тока присоединены последовательно две проволоки — медная и железная. Сопротивление железной проволоки в 2 раза больше сопротивления медной. На концах какой проволоки вольтметр покажет большее напряжение; во сколько раз?
Популярные решебники 9 класс Все решебники
*К сожалению, временные проблемы с публикацией комментариев с мобильных устройств.