Упр.54.16 ГДЗ Лукашик 7-9 класс по физике (Физика)
Решение #1

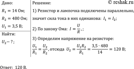
Рассмотрим вариант решения задания из учебника Лукашик, Иванова 9 класс, Просвещение:
В сеть последовательно включены электрическая лампочка и резистор. Сопротивление нити накала лампочки равно 14 Ом, а резистора 480 Ом. Каково напряжение на резисторе, если напряжение на лампочке равно 3,5 В?
Популярные решебники 9 класс Все решебники
*К сожалению, временные проблемы с публикацией комментариев с мобильных устройств.