Упр.512 ГДЗ Мерзляк 8 класс (Алгебра)
Решение #1
Решение #2
Решение #3

Рассмотрим вариант решения задания из учебника Мерзляк, Полонская, Якир 8 класс, Вентана-Граф:
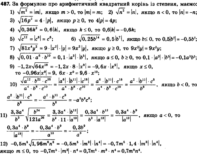
512. Упростите выражение:
1) корень m2, если m > 0;
2) корень n2, если n < 0;
3) корень 16p2, если р > = 0;
4) корень 0,36k2, если к < = 0;
5) корень c12;
6) корень 0,25b14, если b < = 0;
7) корень 81x4y2, если y > = 0;
8) корень 0,01a6b10, если a < = 0, b > = 0;
9) -1,2x корень 64x18, если х < = 0;
10) корень a12b22c36 / a4b8c10, если b < 0;
11) 3,3a4/b3 корень (b24/121a26), если а < 0;
12) -0,5m5 корень 1,96m6n8, если m < = 0.
Похожие решебники
Популярные решебники 8 класс Все решебники
*К сожалению, временные проблемы с публикацией комментариев с мобильных устройств.