Задание 2 Параграф 50 ГДЗ Мякишев 10 класс (Физика)
Решение #1

Рассмотрим вариант решения задания из учебника Мякишев, Буховцев 10 класс, Просвещение:
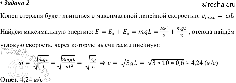
2. На шарнире в горизонтальном положении удерживают однородный стержень длиной 60 см и массой 1 кг (рис. 6.15). Стержень отпускают, и он начинает вращение. Определите максимальную линейную скорость стержня в тот момент, когда он проходит положение равновесия. Какая точка стержня будет двигаться с этой скоростью? Момент инерции стержня I = mL2/3.
Похожие решебники
Популярные решебники 10 класс Все решебники
*К сожалению, временные проблемы с публикацией комментариев с мобильных устройств.