🔥ГДЗ под запретом?

Упр.5.74 ГДЗ Виленкин Жохов 6 класс Часть 2, Просвещение (Математика)

Решение #1 (Учебник 2023)

Изображение Найдите коэффициент выражения:а) -а · (-с);   б) -4/7 a · 7/8 b;   в) 0,25b · 4а;   г) -4x · (-0,3y).Если выражение является произведением числа и одной или...

Решение #2 (Учебник 2021)

Изображение Найдите коэффициент выражения:а) -а · (-с);   б) -4/7 a · 7/8 b;   в) 0,25b · 4а;   г) -4x · (-0,3y).Если выражение является произведением числа и одной или...

Решение #3 (Учебник 2021)

Изображение Найдите коэффициент выражения:а) -а · (-с);   б) -4/7 a · 7/8 b;   в) 0,25b · 4а;   г) -4x · (-0,3y).Если выражение является произведением числа и одной или...
Дополнительное изображение

Решение #4 (Учебник 2021)

Изображение Найдите коэффициент выражения:а) -а · (-с);   б) -4/7 a · 7/8 b;   в) 0,25b · 4а;   г) -4x · (-0,3y).Если выражение является произведением числа и одной или...

Рассмотрим вариант решения задания из учебника Виленкин, Жохов, Чесноков 6 класс, Просвещение:
Какому промежутку не принадлежит число -1,78:
[-3; -1], (-1,79; 1), (-1,79; -1,78], [-12,3; -1,78)?

Найдите коэффициент выражения:
а) -а · (-с); б) -4/7 a · 7/8 b; в) 0,25b · 4а; г) -4x · (-0,3y).

Если выражение является произведением числа и одной или нескольких букв, то это число называют числовым коэффициентом или просто коэффициентом.
Когда в произведении содержится несколько чисел, используем переместительное и сочетательное свойства умножения рациональных чисел, то есть множители в произведениях меняем местами и расставляем скобки так, чтобы можно было выполнить умножение чисел, имеющихся в произведениях.
При выполнении умножения опираемся на следующие правила:
- для того, чтобы перемножить два числа с разными знаками, необходимо умножить их модули и перед полученным произведением поставить знак «-».
- для того, чтобы перемножить два отрицательных числа, необходимо перемножить их модули.
- для того, чтобы умножить десятичную дробь на натуральное число, необходимо умножить их как натуральные числа, не обращая внимание на запятую; в полученном произведении отделить запятой справа столько цифр, сколько их стоит после запятой у умножаемой дроби.
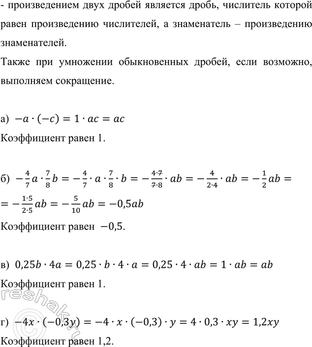
- произведением двух дробей является дробь, числитель которой равен произведению числителей, а знаменатель – произведению знаменателей.
Также при умножении обыкновенных дробей, если возможно, выполняем сокращение.
а) -a•(-c)=1•ac=ac
Коэффициент равен 1.
б) -4/7 a•7/8 b=-4/7•a•7/8•b=-(4•7)/(7•8)•ab=-4/(2•4)•ab=-1/2 ab=-(1•5)/(2•5) ab=-5/10 ab=-0,5ab
Коэффициент равен -0,5.
в) 0,25b•4a=0,25•b•4•a=0,25•4•ab=1•ab=ab
Коэффициент равен 1.
г) -4x•(-0,3y)=-4•x•(-0,3)•y=4•0,3•xy=1,2xy
Коэффициент равен 1,2.

*Цитирирование задания со ссылкой на учебник производится исключительно в учебных целях для лучшего понимания разбора решения задания.
*К сожалению, временные проблемы с публикацией комментариев с мобильных устройств.