🔥ГДЗ под запретом?

Упр.5.513 ГДЗ Виленкин Жохов 5 класс Часть 2, Просвещение (Математика)

Решение #1 (Учебник 2023)

Изображение Упр.5.513 ГДЗ Виленкин Жохов 5 класс Часть 2, Просвещение

Рассмотрим вариант решения задания из учебника Виленкин, Жохов, Александрова 5 класс, Просвещение:
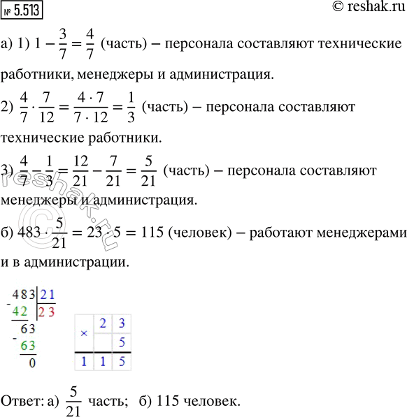
В торговом центре 3/7 всего персонала — продавцы и кассиры, 7/12оставшегося персонала — технические работники, а остальные — менеджеры и администрация.
а) Какую часть персонала составляют менеджеры и администрация?
б) Сколько человек работает менеджерами и в администрации, если всего в торговом центре работает 483 человека?

*Цитирирование задания со ссылкой на учебник производится исключительно в учебных целях для лучшего понимания разбора решения задания.
*К сожалению, временные проблемы с публикацией комментариев с мобильных устройств.