🔥ГДЗ под запретом?

Упр.5.465 ГДЗ Виленкин Жохов 5 класс Часть 2, Просвещение (Математика)

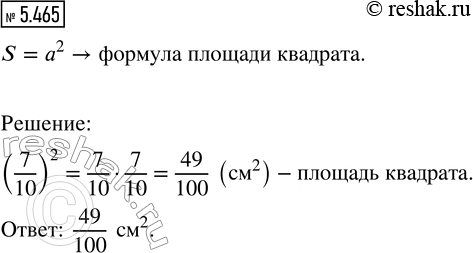
Решение #1 (Учебник 2023)

Изображение Упр.5.465 ГДЗ Виленкин Жохов 5 класс Часть 2, Просвещение

Рассмотрим вариант решения задания из учебника Виленкин, Жохов, Александрова 5 класс, Просвещение:
Чему равна площадь квадрата со стороной 7/10 см?

*Цитирирование задания со ссылкой на учебник производится исключительно в учебных целях для лучшего понимания разбора решения задания.
*К сожалению, временные проблемы с публикацией комментариев с мобильных устройств.