Задание ЕГЭ 3 Параграф 45 ГДЗ Мякишев 10 класс (Физика)
Решение #1

Рассмотрим вариант решения задания из учебника Мякишев, Буховцев 10 класс, Просвещение:
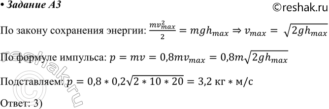
A3. С балкона высотой 20 м на поверхность Земли упал мяч массой 0,2 кг. Из-за сопротивления воздуха скорость мяча у поверхности Земли оказалась на 20 % меньше скорости тела, свободно падающего с высоты 20 м. Импульс тела в момент падения равен
1) 4 кг * кг/с
2) 4,2 кг * кг/с
3) 3,2 кг * кг/с
4) 6,4 кг * кг/с
Похожие решебники
Популярные решебники 10 класс Все решебники
*К сожалению, временные проблемы с публикацией комментариев с мобильных устройств.