Задание 3 Параграф 45 ГДЗ Мякишев 10 класс (Физика)
Решение #1
Решение #2

Рассмотрим вариант решения задания из учебника Мякишев, Буховцев 10 класс, Просвещение:
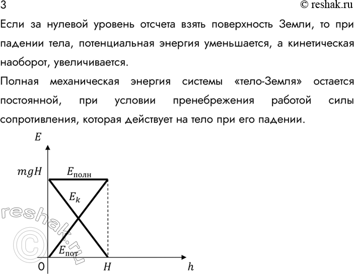
3. Тело падает с высоты Н. Постройте графики зависимости потенциальной, кинетической и полной энергий системы «тело—Земля» от высоты h. Все высоты считайте от поверхности Земли.
Похожие решебники
Популярные решебники 10 класс Все решебники
*К сожалению, временные проблемы с публикацией комментариев с мобильных устройств.