Задание ЕГЭ 1 Параграф 45 ГДЗ Мякишев 10 класс (Физика)
Решение #1

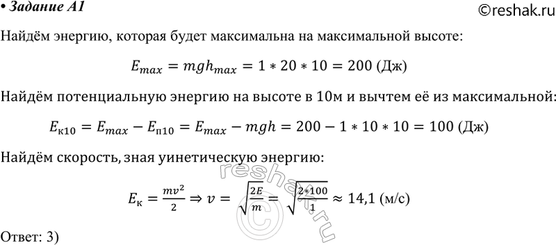
Рассмотрим вариант решения задания из учебника Мякишев, Буховцев 10 класс, Просвещение:
A1 Тело массой 1 кг, брошенное вертикально вверх с поверхности земли, достигло максимальной высоты 20 м. С какой по модулю скоростью двигалось тело на высоте 10 м? Сопротивление воздуха не учитывайте.
1) 7 м/с
2) 10 м/с
3) 14,1 м/с
4) 20 м/с
Похожие решебники
Популярные решебники 10 класс Все решебники
*К сожалению, временные проблемы с публикацией комментариев с мобильных устройств.