Задание ЕГЭ 4 Параграф 44 ГДЗ Мякишев 10 класс (Физика)
Решение #1

Рассмотрим вариант решения задания из учебника Мякишев, Буховцев 10 класс, Просвещение:
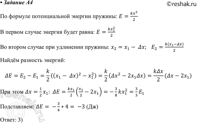
А4. При удлинении на 2 см стальная пружина имеет потенциальную энергию упругой деформации 4 Дж. Как изменится потенциальная энергия этой пружины при уменьшении удлинения на 1 см?
1) уменьшится на 1 Дж
2) уменьшится на 2 Дж
3) уменьшится на 3 Дж
4) уменьшится на 4 Дж
Похожие решебники
Популярные решебники 10 класс Все решебники
*К сожалению, временные проблемы с публикацией комментариев с мобильных устройств.