Упр.43.14 ГДЗ Мерзляк 10 класс Углубленный уровень (Алгебра)
Решение #1

Рассмотрим вариант решения задания из учебника Мерзляк, Номировский, Поляков 10 класс, Просвещение:
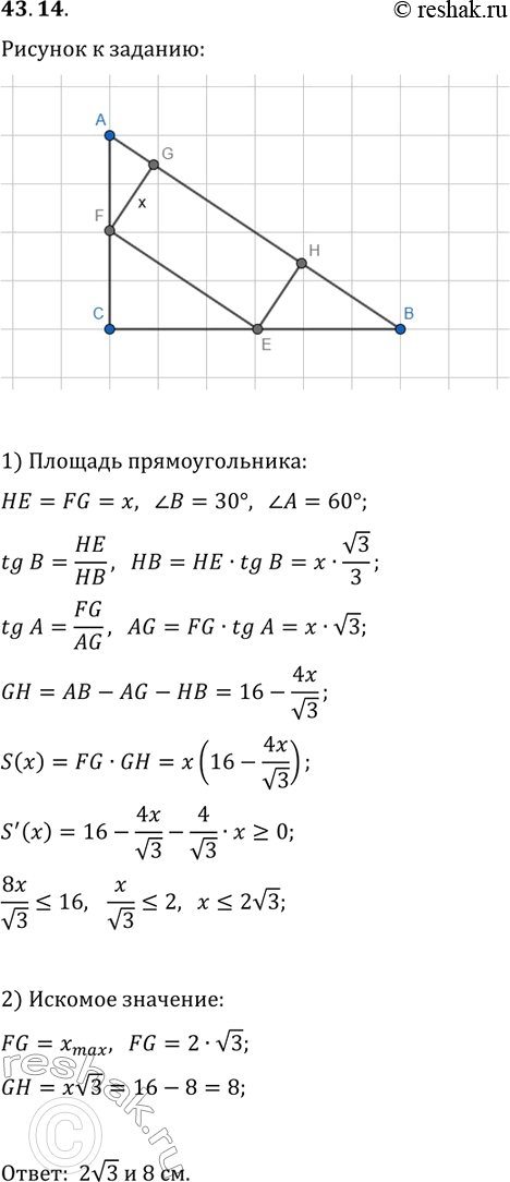
43.14. В прямоугольный треугольник с гипотенузой 16 см и острым углом 30° вписан прямоугольник, две вершины которого лежат на гипотенузе, а две другие — на катетах. Какими должны быть стороны прямоугольника, чтобы его площадь была наибольшей?
Похожие решебники
Популярные решебники 10 класс Все решебники
*размещая тексты в комментариях ниже, вы автоматически соглашаетесь с пользовательским соглашением