🔥ГДЗ под запретом?

Упр.428 ГДЗ Никольский Потапов 9 класс (Алгебра)

Решение #1

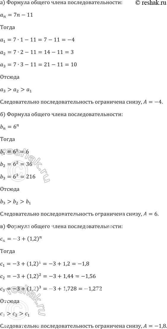
Изображение 428. Последовательность задана формулой n-го члена:а) an=7n-11б) bn=6^nв) cn=-3+(1,2)^nг) an=2+3n  д) bn=...
Дополнительное изображение

Решение #2

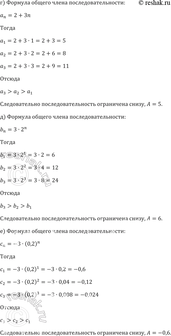
Изображение 428. Последовательность задана формулой n-го члена:а) an=7n-11б) bn=6^nв) cn=-3+(1,2)^nг) an=2+3n  д) bn=...
Дополнительное изображение

Рассмотрим вариант решения задания из учебника Никольский, Потапов 9 класс, Просвещение:
428. Последовательность задана формулой n-го члена:
а) an=7n-11
б) bn=6^n
в) cn=-3+(1,2)^n
г) an=2+3n
д) bn= (3•2)^n
*Цитирирование задания со ссылкой на учебник производится исключительно в учебных целях для лучшего понимания разбора решения задания.
*К сожалению, временные проблемы с публикацией комментариев с мобильных устройств.