🔥ГДЗ под запретом?

Упр.430 ГДЗ Никольский Потапов 9 класс (Алгебра)

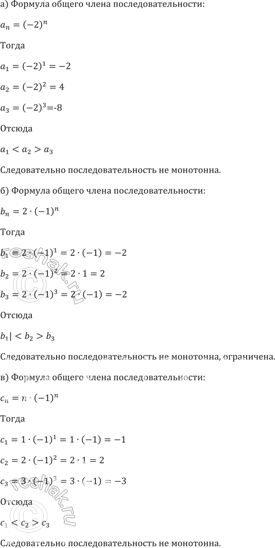
Решение #1

Изображение 430. Последовательность задана формулой n-го члена:а) an=(-2)^nб) bn=(2•(-1))^nв) cn=n•(-1)^nг) un=(-1/2)^n   д) xn=(2+(-1))^nе)...
Дополнительное изображение

Решение #2

Изображение 430. Последовательность задана формулой n-го члена:а) an=(-2)^nб) bn=(2•(-1))^nв) cn=n•(-1)^nг) un=(-1/2)^n   д) xn=(2+(-1))^nе)...
Дополнительное изображение

Рассмотрим вариант решения задания из учебника Никольский, Потапов 9 класс, Просвещение:
430. Последовательность задана формулой n-го члена:
а) an=(-2)^n
б) bn=(2•(-1))^n
в) cn=n•(-1)^n
г) un=(-1/2)^n
д) xn=(2+(-1))^n
е) yn=(-1)^n
*Цитирирование задания со ссылкой на учебник производится исключительно в учебных целях для лучшего понимания разбора решения задания.
*К сожалению, временные проблемы с публикацией комментариев с мобильных устройств.