🔥ГДЗ под запретом?

Упр.424 ГДЗ Никольский Потапов 9 класс (Алгебра)

Решение #1

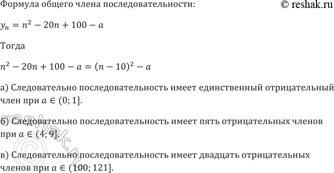
Изображение 424. Исследуем. Найдите все значения а, при каждом из которых последовательность, заданная формулой общего члена уn = n^2 - 20n + 100 - а, имеет:а) единственный...
Дополнительное изображение

Решение #2

Изображение 424. Исследуем. Найдите все значения а, при каждом из которых последовательность, заданная формулой общего члена уn = n^2 - 20n + 100 - а, имеет:а) единственный...

Рассмотрим вариант решения задания из учебника Никольский, Потапов 9 класс, Просвещение:
424. Исследуем. Найдите все значения а, при каждом из которых последовательность, заданная формулой общего члена уn = n^2 - 20n + 100 - а, имеет:
а) единственный отрицательный член;
б) ровно пять отрицательных членов;
в) ровно двадцать отрицательных членов.
*Цитирирование задания со ссылкой на учебник производится исключительно в учебных целях для лучшего понимания разбора решения задания.
*К сожалению, временные проблемы с публикацией комментариев с мобильных устройств.