Задание ЕГЭ 5 Параграф 40 ГДЗ Мякишев 10 класс (Физика)
Решение #1

Рассмотрим вариант решения задания из учебника Мякишев, Буховцев 10 класс, Просвещение:
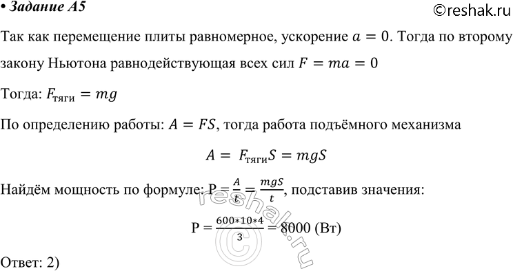
А5. Какую мощность развивает двигатель подъёмного механизма крана, если он равномерно поднимает плиту массой 600 кг на высоту 4 м за 3 с?
1) 72 000 Вт
2) 8000 Вт
3) 7200 Вт
4) 800 Вт
Похожие решебники
Популярные решебники 10 класс Все решебники
*К сожалению, временные проблемы с публикацией комментариев с мобильных устройств.