Упр.4.6 ГДЗ Мерзляк 10 класс Углубленный уровень (Алгебра)
Решение #1

Рассмотрим вариант решения задания из учебника Мерзляк, Номировский, Поляков 10 класс, Просвещение:
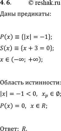
4.6. Предикаты P(x)?{|x|=-1}, S(x)?{x+3=0} заданы на множестве R. Укажите область истинности предиката P(x)?S(x).
Похожие решебники
Популярные решебники 10 класс Все решебники
*размещая тексты в комментариях ниже, вы автоматически соглашаетесь с пользовательским соглашением