🔥ГДЗ под запретом?

Упр.4.385 ГДЗ Виленкин Жохов 6 класс Часть 2, Просвещение (Математика)

Решение #1 (Учебник 2023)

Изображение Сравните:а) 3^3  и 4^2;   б) (-3)^3 и (-4)^2;   в) (-1)^3 и (-1)^2.Для того, чтобы выполнить сравнение, числа необходимо возвести в степени и сравнить полученные...

Решение #2 (Учебник 2023)

Изображение Сравните:а) 3^3  и 4^2;   б) (-3)^3 и (-4)^2;   в) (-1)^3 и (-1)^2.Для того, чтобы выполнить сравнение, числа необходимо возвести в степени и сравнить полученные...

Решение #3 (Учебник 2023)

Изображение Сравните:а) 3^3  и 4^2;   б) (-3)^3 и (-4)^2;   в) (-1)^3 и (-1)^2.Для того, чтобы выполнить сравнение, числа необходимо возвести в степени и сравнить полученные...

Рассмотрим вариант решения задания из учебника Виленкин, Жохов, Чесноков 6 класс, Просвещение:
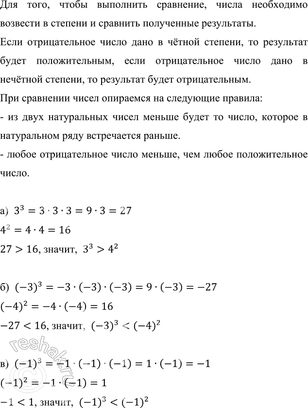
Сравните:
а) 3^3 и 4^2; б) (-3)^3 и (-4)^2; в) (-1)^3 и (-1)^2.
Для того, чтобы выполнить сравнение, числа необходимо возвести в степени и сравнить полученные результаты.
Если отрицательное число дано в чётной степени, то результат будет положительным, если отрицательное число дано в нечётной степени, то результат будет отрицательным.
При сравнении чисел опираемся на следующие правила:
- из двух натуральных чисел меньше будет то число, которое в натуральном ряду встречается раньше.
- любое отрицательное число меньше, чем любое положительное число.
а) 3^3=3•3•3=9•3=27
4^2=4•4=16
27>16, значит, 3^3>4^2
б) (-3)^3=-3•(-3)•(-3)=9•(-3)=-27
(-4)^2=-4•(-4)=16
-27<16, значит, (-3)^3<(-4)^2
в) (-1)^3=-1•(-1)•(-1)=1•(-1)=-1
(-1)^2=-1•(-1)=1
-1<1, значит, (-1)^3<(-1)^2

*Цитирирование задания со ссылкой на учебник производится исключительно в учебных целях для лучшего понимания разбора решения задания.
*К сожалению, временные проблемы с публикацией комментариев с мобильных устройств.