🔥ГДЗ под запретом?

Упр.4.378 ГДЗ Виленкин Жохов 6 класс Часть 2, Просвещение (Математика)

Решение #1 (Учебник 2023)

Изображение Проверьте распределительное свойство умножения относительно сложения (а + b)с = ас + bс:а) a = 0,4, b = -0,6, c = -0,5;   б) a = -4/11, b = -5/11, c = -1...

Решение #2 (Учебник 2023)

Изображение Проверьте распределительное свойство умножения относительно сложения (а + b)с = ас + bс:а) a = 0,4, b = -0,6, c = -0,5;   б) a = -4/11, b = -5/11, c = -1...

Решение #3 (Учебник 2021)

Изображение Проверьте распределительное свойство умножения относительно сложения (а + b)с = ас + bс:а) a = 0,4, b = -0,6, c = -0,5;   б) a = -4/11, b = -5/11, c = -1...

Рассмотрим вариант решения задания из учебника Виленкин, Жохов, Чесноков 6 класс, Просвещение:
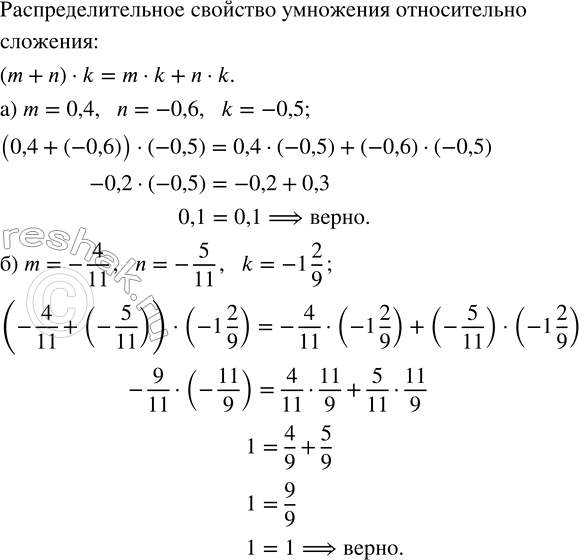
С помощью букв m, n и k запишите распределительное свойство умножения относительно сложения. Подставьте значения букв.
а) m = 0,4, n = -0,6, k = -0,5; б) m = -4/11, n = -5/11, k = -1 2/9.
Проверьте получившиеся равенства.

Проверьте распределительное свойство умножения относительно сложения (а + b)с = ас + bс:
а) a = 0,4, b = -0,6, c = -0,5; б) a = -4/11, b = -5/11, c = -1 2/9.

*Цитирирование задания со ссылкой на учебник производится исключительно в учебных целях для лучшего понимания разбора решения задания.
*К сожалению, временные проблемы с публикацией комментариев с мобильных устройств.