Упр.4.160 ГДЗ Виленкин Жохов 5 класс Часть 1, Просвещение (Математика)

Решение #1 (Учебник 2025)

Изображение Прямоугольный параллелепипед (рис.93) состоит из двух частей.а) Вычислите объём параллелепипеда и его частей. Равен ли объём параллелепипеда сумме объёмов его...

Решение #2 (Учебник 2025)

Изображение Прямоугольный параллелепипед (рис.93) состоит из двух частей.а) Вычислите объём параллелепипеда и его частей. Равен ли объём параллелепипеда сумме объёмов его...
Дополнительное изображение

Решение #3 (Учебник 2020)

Изображение Прямоугольный параллелепипед (рис.93) состоит из двух частей.а) Вычислите объём параллелепипеда и его частей. Равен ли объём параллелепипеда сумме объёмов его...

Рассмотрим вариант решения задания из учебника Виленкин, Жохов, Александрова 5 класс, Просвещение:
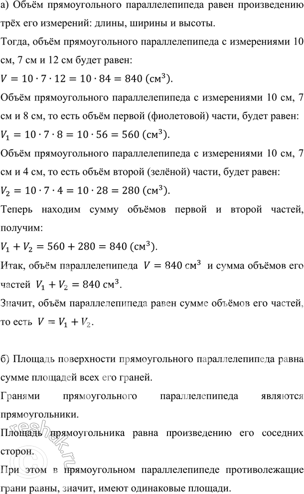
Прямоугольный параллелепипед (рис. 4.31) состоит из двух частей.
а) Вычислите объём параллелепипеда и его частей. Равен ли объём параллелепипеда сумме объёмов его частей?
б) Вычислите площадь поверхности параллелепипеда и его частей. Равны ли площади поверхности параллелепипеда и сумма площадей поверхностей его частей? Объясните почему.

Прямоугольный параллелепипед (рис.93) состоит из двух частей.
а) Вычислите объём параллелепипеда и его частей. Равен ли объём параллелепипеда сумме объёмов его частей?
б) Вычислите площадь поверхности параллелепипеда и его частей. Равны ли площади поверхности параллелепипеда и его частей? Объясните почему.
а) Объём прямоугольного параллелепипеда равен произведению трёх его измерений: длины, ширины и высоты.
Тогда, объём прямоугольного параллелепипеда с измерениями 10 см, 7 см и 12 см будет равен:
V=10•7•12=10•84=840 (см^3 ).
Объём прямоугольного параллелепипеда с измерениями 10 см, 7 см и 8 см, то есть объём первой (фиолетовой) части, будет равен:
V_1=10•7•8=10•56=560 (см^3 ).
Объём прямоугольного параллелепипеда с измерениями 10 см, 7 см и 4 см, то есть объём второй (зелёной) части, будет равен:
V_2=10•7•4=10•28=280 (см^3 ).
Теперь находим сумму объёмов первой и второй частей, получим:
V_1+V_2=560+280=840 (см^3).
Итак, объём параллелепипеда V=840 см^3 и сумма объёмов его частей V_1+V_2=840 см^3.
Значит, объём параллелепипеда равен сумме объёмов его частей, то есть V=V_1+V_2.
б) Площадь поверхности прямоугольного параллелепипеда равна сумме площадей всех его граней.
Гранями прямоугольного параллелепипеда являются прямоугольники.
Площадь прямоугольника равна произведению его соседних сторон.
При этом в прямоугольном параллелепипеде противолежащие грани равны, значит, имеют одинаковые площади.
Следовательно, достаточно найти площади трёх граней прямоугольного параллелепипеда и умножить их сумму на 2.
Тогда, площадь прямоугольного параллелепипеда с измерениями 10 см, 7 см и 12 см будет равен:
S=2•(10•7+10•12+7•12)=2•(70+120+84)=2•274=548 (см^2 ).
Площадь прямоугольного параллелепипеда с измерениями 10 см, 7 см и 8 см, то есть площадь первой (фиолетовой) части, будет равна:
S_1=2•(10•7+10•8+7•8)=2•(70+80+56)=2•206=412 (см^2 ).
Площадь прямоугольного параллелепипеда с измерениями 10 см, 7 см и 4 см, то есть площадь второй (зелёной) части, будет равна:
S_2=2•(10•7+10•4+7•4)=2•(70+40+28)=2•138=276 (см^2 ).
Теперь находим сумму площадей поверхностей первой и второй частей, получим:
S_1+S_2=412+276=688 (см^2).
Итак, площадь поверхности параллелепипеда S=548 см^2, а сумма площадей поверхностей его частей S_1+S_2=688 см^2.
Значит, площадь поверхности параллелепипеда меньше суммы площадей поверхностей его частей, так как 548 см^2<688 см^2, то есть S?S_1+S_2.
Это можно объяснить тем, что при разделении параллелепипеда на части, количество граней увеличивается, соответственно увеличивается и площадь поверхности, так как площадь поверхности равна сумме площадей всех граней.

*Цитирирование задания со ссылкой на учебник производится исключительно в учебных целях для лучшего понимания разбора решения задания.
*К сожалению, временные проблемы с публикацией комментариев с мобильных устройств.