Упр.4.151 ГДЗ Виленкин Жохов 5 класс Часть 1, Просвещение (Математика)

Решение #1 (Учебник 2025)

Изображение На рисунке 92 показаны фигуры, составленные из кубиков с ребром 1 см. Чему равны объёмы и площади поверхностой этих фигур?Объём куба равен кубу его стороны.Тогда,...
Дополнительное изображение

Решение #2 (Учебник 2025)

Изображение На рисунке 92 показаны фигуры, составленные из кубиков с ребром 1 см. Чему равны объёмы и площади поверхностой этих фигур?Объём куба равен кубу его стороны.Тогда,...
Дополнительное изображение
Дополнительное изображение

Рассмотрим вариант решения задания из учебника Виленкин, Жохов, Александрова 5 класс, Просвещение:
На рисунке 92 показаны фигуры, составленные из кубиков с ребром 1 см. Чему равны объёмы и площади поверхностой этих фигур?

Объём куба равен кубу его стороны.
Тогда, объём куба с ребром 1 см равен:
V_куб=1^3=1•1•1=1 (см^3).
Гранью куба является квадрат, так как у куба все три измерения (длина, ширина, высота) равны.
Площадь квадрата равна квадрату его стороны.
Тогда, площадь квадрата со стороной 1 см, значит, и площадь грани куба с ребром 1 см, равна:
S_куб=1^2=1•1=1 (см^2).
Для того, чтобы найти объём фигур, изображённых на рисунке, необходимо посчитать количество кубиков, из которых составлена каждая из фигур и умножить это количество на объём одного кубика, то есть на 1 см^3.
Для того, чтобы найти площадь фигур, изображённых на рисунке, необходимо посчитать количество граней кубиков, которые ограничивают данную фигуру и умножить это количество на площадь одной грани, то есть на 1 см^2.
Для того, чтобы упростить подсчёты граней, заменяем сложение умножением, а именно первый множитель берём равным количеству граней кубика, составляющих одну из сторон фигуры, а второй множитель берём равным количеству сторон, состоящих из данного количества граней.

Фигура А состоит из 5 кубиков, значит её объём равен:
5•1 см^3=5 (см^3).
Площадь поверхности фигуры А равна:
S=5•4+1•2=20+2=22 (см^2 ).

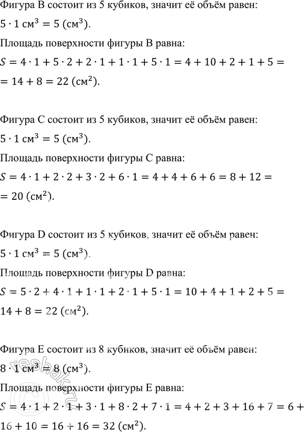
Фигура B состоит из 5 кубиков, значит её объём равен:
5•1 см^3=5 (см^3).
Площадь поверхности фигуры B равна:
S=4•1+5•2+2•1+1•1+5•1=4+10+2+1+5=14+8=22 (см^2).

Фигура C состоит из 5 кубиков, значит её объём равен:
5•1 см^3=5 (см^3).
Площадь поверхности фигуры C равна:
S=4•1+2•2+3•2+6•1=4+4+6+6=8+12=20 (см^2).

Фигура D состоит из 5 кубиков, значит её объём равен:
5•1 см^3=5 (см^3).
Площадь поверхности фигуры D равна:
S=5•2+4•1+1•1+2•1+5•1=10+4+1+2+5=14+8=22 (см^2).

Фигура E состоит из 8 кубиков, значит её объём равен:
8•1 см^3=8 (см^3).
Площадь поверхности фигуры E равна:
S=4•1+2•1+3•1+8•2+7•1=4+2+3+16+7=6+16+10=16+16=32 (см^2).

Фигура F состоит из 15 кубиков, значит её объём равен:
15•1 см^3=15 (см^3).
Площадь поверхности фигуры F равна:
S=8•2+4•1+7•2+3•2=16+4+14+6=20+20=40 (см^2 ).

Фигура P состоит из 10 кубиков, значит её объём равен:
10•1 см^3=10 (см^3).
Площадь поверхности фигуры P равна:
S=10•4+1•2=40+2=42 (см^2 ).

Фигура Q состоит из
10•10-(3•3-1)=100-(9-1)=100-8=92 кубиков, значит её объём равен:
92•1 см^3=92 (см^3).
Площадь поверхности фигуры Q равна:
S=92•2+10•2+7•2+6•1=184+20+14+6=204+20=224 (см^2 ).

Фигура R состоит из
10•10•10-3=1 000-3=997 кубиков, значит её объём равен 997•1 см^3=997 (см^3).
Площадь поверхности фигуры R равна:
S=100•2+99•2+97•2=200+198+194=398+194=592 (см^2 ).


*Цитирирование задания со ссылкой на учебник производится исключительно в учебных целях для лучшего понимания разбора решения задания.
*К сожалению, временные проблемы с публикацией комментариев с мобильных устройств.