Упр.39.21 ГДЗ Мерзляк 10 класс Углубленный уровень (Алгебра)
Решение #1

Рассмотрим вариант решения задания из учебника Мерзляк, Номировский, Поляков 10 класс, Просвещение:
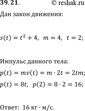
39.21. Материальная точка массой 4 кг движется по координатной прямой по закону s(t)=t^2+4 (перемещение измеряется в метрах, время — в секундах). Найдите импульс p(t)=mv(t) материальной точки в момент времени t_0=2 с.
Похожие решебники
Популярные решебники 10 класс Все решебники
*размещая тексты в комментариях ниже, вы автоматически соглашаетесь с пользовательским соглашением