🔥ГДЗ под запретом?

Пункт 39 ГДЗ Рабочая тетрадь Ткачёва Виленкин 6 класс (Математика)

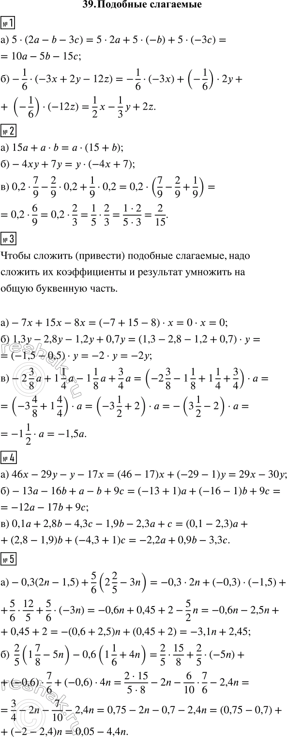
Изображение 1. Представьте произведение в виде суммы:а) 5 · (2a - b - 3c); б) -1/6 · (-3x + 2y - 12z).2. Представьте сумму в виде произведения:а) 15a + a · b; б) -4xy +...

Рассмотрим вариант решения задания из учебника Ткачёва, Виленкин 6 класс, Просвещение:
1. Представьте произведение в виде суммы:
а) 5 · (2a - b - 3c);
б) -1/6 · (-3x + 2y - 12z).
2. Представьте сумму в виде произведения:
а) 15a + a · b;
б) -4xy + 7y;
в) 0,2 · 7/9 - 2/9 · 0,2.
3. Найдите сумму подобных слагаемых:
а) -7x + 15x - 8x;
б) 1,3y - 2,8y - 1,2y + 0,7y;
в) -2 3/8 a + 1 1/4 a - 1 1/8 a + 3/4 a.
4. Приведите подобные слагаемые:
а) 46x - 29y - y - 17x;
б) -13a - 16b + a - b + 9c;
в) 0,1a + 2,8b - 4,3c - 1,9b - 2,3a + c.
5. Упростите выражение:
а) -0,3 (2n - 1,5) + 5/6 (2 2/5 - 3n);
б) 2/5 (1 7/8 - 5n) - 0,6 (1 1/6 + 4n).
*Цитирирование задания со ссылкой на учебник производится исключительно в учебных целях для лучшего понимания разбора решения задания.
*К сожалению, временные проблемы с публикацией комментариев с мобильных устройств.