🔥ГДЗ под запретом?

Пункт 36 ГДЗ Рабочая тетрадь Ткачёва Виленкин 6 класс (Математика)

Изображение 1. Примените для чисел 2 и -3 переместительное свойствоа) сложения;   б) умножения.2. Примените для чисел -3, 4 и 5 сочетательное свойствоа) сложения;   б)...
Дополнительное изображение

Рассмотрим вариант решения задания из учебника Ткачёва, Виленкин 6 класс, Просвещение:
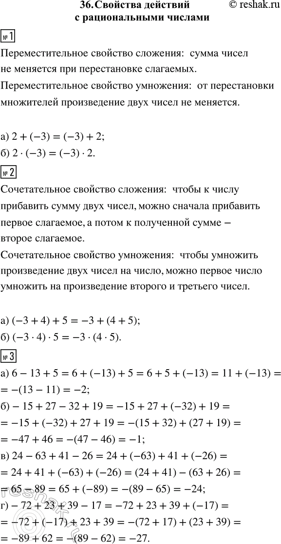
1. Примените для чисел 2 и -3 переместительное свойство
а) сложения; б) умножения.
2. Примените для чисел -3, 4 и 5 сочетательное свойство
а) сложения; б) умножения.
3. Запишите выражение в виде суммы и найдите его значение, складывая предварительно числа с одинаковыми знаками:
а) 6 - 13 + 5;
б) -15 + 27 - 32 + 19;
в) 24 - 63 + 41 - 26;
г) -72 + 23 + 39 - 17.
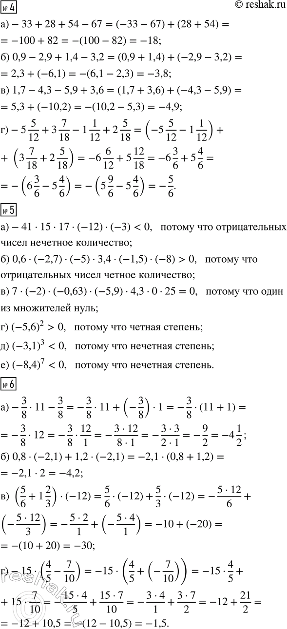
4. Найдите значение выражения:
а) -33 + 28 + 54 - 67;
б) 0,9 - 2,9 + 1,4 - 3,2;
в) 1,7 - 4,3 - 5,9 + 3,6;
г) -5 5/12 + 3 7/18 - 1 1/12 + 2 5/18.
5. Сравните с нулём значение выражения:
а) -41 · 15 · 17 · (-12) · (-3);
б) 0,6 · (-2,7) · (-5) · 3,4 · (-1,5) · (-8);
в) 7 · (-2) · (-0,63) · (-5,9) · 4,3 · 0 · 25;
г) (-5,6)^2;
д) (-3,1)^3;
е) (-8,4)^7.
6. Вычислите значение выражения наиболее удобным способом:
а) -3/8 · 11 - 3/8;
б) 0,8 · (-2,1) + 1,2 · (-2,1);
в) (5/6 + 1 2/3) · (-12);
г) -15 · (4/5 - 7/10).
*Цитирирование задания со ссылкой на учебник производится исключительно в учебных целях для лучшего понимания разбора решения задания.
*К сожалению, временные проблемы с публикацией комментариев с мобильных устройств.