Упр.38.21 ГДЗ Мордкович Семенов 11 класс (Алгебра)
Решение #1 (Учебник 2025)

Рассмотрим вариант решения задания из учебника Мордкович, Семенов, Александрова 11 класс, Просвещение:
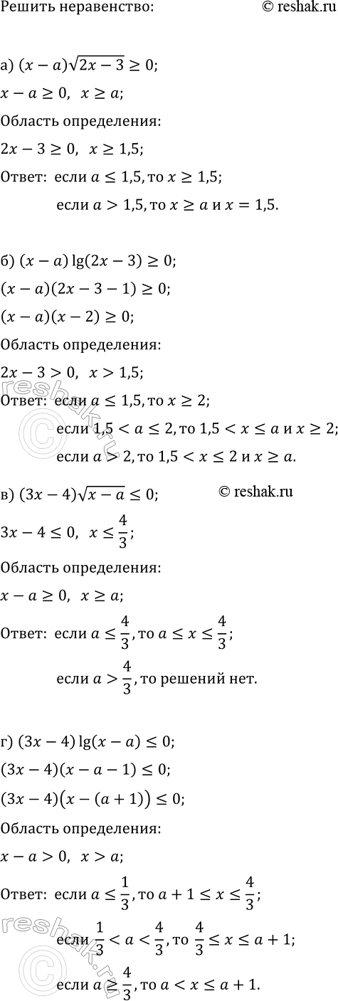
Для всех значений параметра а решите неравенство:
а) (x-a)v(2x-3)?0; в) (3x-4)v(x-a)?0;
б) (x-a)lg(2x-3)?0; г) (3x-4)lg(x-a)?0.
Похожие решебники
Популярные решебники 11 класс Все решебники
*К сожалению, временные проблемы с публикацией комментариев с мобильных устройств.