Упр.38.25 ГДЗ Мордкович Семенов 11 класс (Алгебра)
Решение #1 (Учебник 2025)

Рассмотрим вариант решения задания из учебника Мордкович, Семенов, Александрова 11 класс, Просвещение:
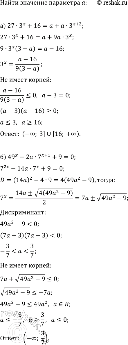
При каких значениях параметра а не имеет корней уравнение:
а) 27·3^x+16=a+a·3^(x+2);
б) 49^x-2a·7^(x+1)+9=0?
Похожие решебники
Популярные решебники 11 класс Все решебники
*К сожалению, временные проблемы с публикацией комментариев с мобильных устройств.