Упр.38.15 ГДЗ Мордкович Семенов 11 класс (Алгебра)
Решение #1 (Учебник 2025)

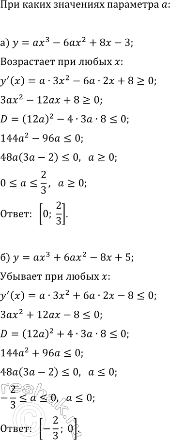
Рассмотрим вариант решения задания из учебника Мордкович, Семенов, Александрова 11 класс, Просвещение:
а) При каких значениях параметра а функция y=ax^3-6ax^2+8x-3 возрастает на всей числовой прямой?
б) При каких значениях параметра а функция y=ax^3+6ax^2-8x+5 убывает на всей числовой прямой?
Похожие решебники
Популярные решебники 11 класс Все решебники
*К сожалению, временные проблемы с публикацией комментариев с мобильных устройств.