🔥ГДЗ под запретом?

Пункт 37 Часть 2 ГДЗ Рабочая тетрадь Ткачёва Виленкин 5 класс (Математика)

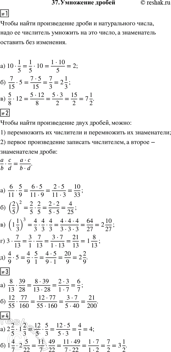
Изображение 1. Найдите произведение:а) 10 · 1/5;   б) 7/15 · 5;   в) 5/8 · 12.2. Вычислите:а) 6/11 · 5/9;   б) (2/5)^2;   в) (1 1/3)^3;   г) 3 · 7/13;   д) 4/9 · 5.3....

Рассмотрим вариант решения задания из учебника Ткачёва, Виленкин 5 класс, Просвещение:
1. Найдите произведение:
а) 10 · 1/5; б) 7/15 · 5; в) 5/8 · 12.
2. Вычислите:
а) 6/11 · 5/9; б) (2/5)^2; в) (1 1/3)^3; г) 3 · 7/13; д) 4/9 · 5.
3. Представьте результат умножения в виде несократимой дроби:
а) 8/13 · 39/28; б) 12/55 · 77/160.
4. Вычислите:
а) 2 2/5 · 1 2/3; б) 1 4/7 · 2 5/22.
*Цитирирование задания со ссылкой на учебник производится исключительно в учебных целях для лучшего понимания разбора решения задания.
*К сожалению, временные проблемы с публикацией комментариев с мобильных устройств.