🔥ГДЗ под запретом?

Пункт 40 Часть 2 ГДЗ Рабочая тетрадь Ткачёва Виленкин 5 класс (Математика)

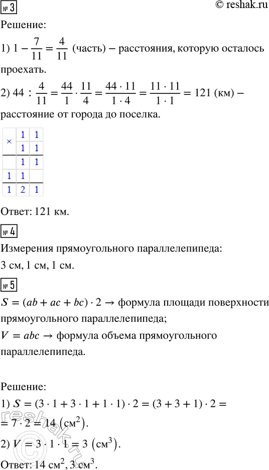
Изображение 1. Найдите число, если:а) 5/12 его равны 60;б) 3/7 его равны 42;в) 4/9 его равны 360. 2. Рабочий получил в аванс 2/5 от договорной стоимости всей работы, что...
Дополнительное изображение

Рассмотрим вариант решения задания из учебника Ткачёва, Виленкин 5 класс, Просвещение:
1. Найдите число, если:
а) 5/12 его равны 60;
б) 3/7 его равны 42;
в) 4/9 его равны 360.
2. Рабочий получил в аванс 2/5 от договорной стоимости всей работы, что составило 35 000 рублей. Какова стоимость всей работы?
3. После того, как автомобилист проехал 7/11 расстояния от города до посёлка, ему осталось проехать 44 км. Каково расстояние от города до посёлка?
4. По развёртке прямоугольного параллелепипеда найдите его измерения:
5. Найдите площадь поверхности и объём прямоугольного параллелепипеда, если его развёртка изображена в предыдущем задании.
*Цитирирование задания со ссылкой на учебник производится исключительно в учебных целях для лучшего понимания разбора решения задания.
*К сожалению, временные проблемы с публикацией комментариев с мобильных устройств.