🔥ГДЗ под запретом?

Пункт 31 Часть 2 ГДЗ Рабочая тетрадь Ткачёва Виленкин 5 класс (Математика)

Изображение 1. Представьте в виде смешанного числа сумму:а) 3 + 2/5;   б) 29 + 11/15.2. Представьте в виде суммы целой и дробной части число:а) 12 3/20;   б) 41/43;   в) 7...
Дополнительное изображение

Рассмотрим вариант решения задания из учебника Ткачёва, Виленкин 5 класс, Просвещение:
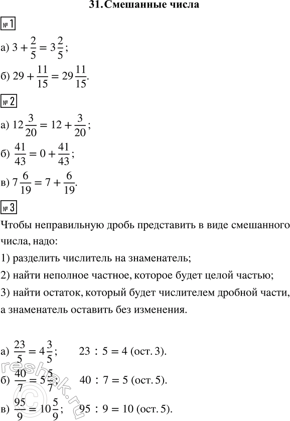
1. Представьте в виде смешанного числа сумму:
а) 3 + 2/5; б) 29 + 11/15.
2. Представьте в виде суммы целой и дробной части число:
а) 12 3/20; б) 41/43; в) 7 6/19.
3. Представьте в виде смешанного числа неправильную дробь:
а) 23/5; б) 40/7; в) 95/9.
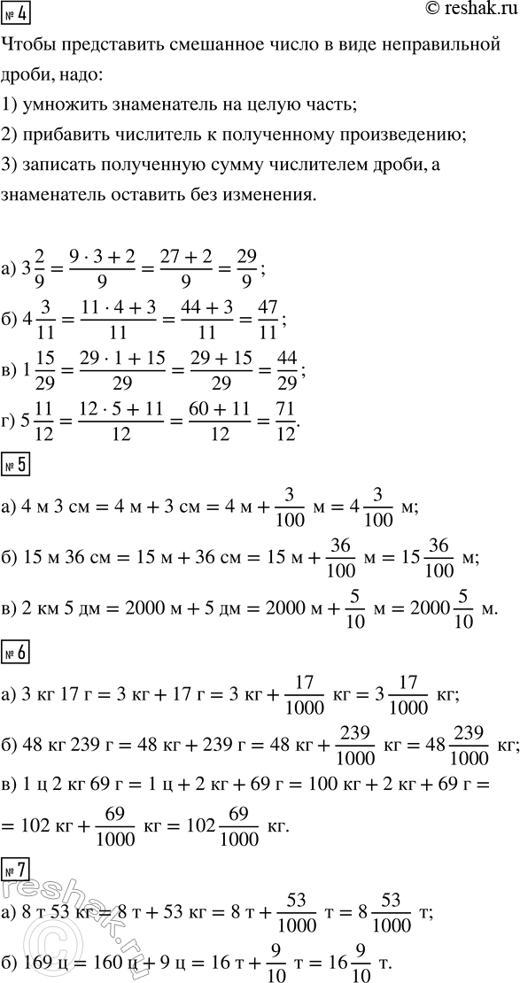
4. Представьте в виде неправильной дроби смешанное число:
а) 3 2/9; б) 4 3/11; в) 1 15/29; г) 5 11/12.
5. Выразите в метрах:
а) 4 м 3 см; б) 15 м 36 см; в) 2 км 5 дм.
6. Выразите в килограммах:
а) 3 кг 17 г; б) 48 кг 239 г; в) 1 ц 2 кг 69 г.
7. Выразите в тоннах:
а) 8 т 53 кг; б) 169 ц.
*Цитирирование задания со ссылкой на учебник производится исключительно в учебных целях для лучшего понимания разбора решения задания.
*К сожалению, временные проблемы с публикацией комментариев с мобильных устройств.