Задание ЕГЭ 2 Параграф 34 ГДЗ Мякишев 10 класс (Физика)
Решение #1

Рассмотрим вариант решения задания из учебника Мякишев, Буховцев 10 класс, Просвещение:
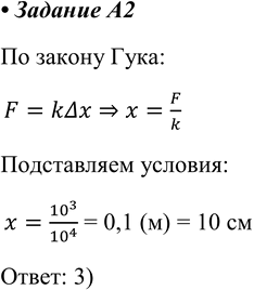
А2. Пружина жёсткостью k = 10^4 Н/м под действием силы 1000 Н растянется на
1) 1 м
2) 2 см
3) 10 см
4) 20 см
Похожие решебники
Популярные решебники 10 класс Все решебники
*К сожалению, временные проблемы с публикацией комментариев с мобильных устройств.