Задание 4 Параграф 35 ГДЗ Мякишев 10 класс (Физика)
Решение #1

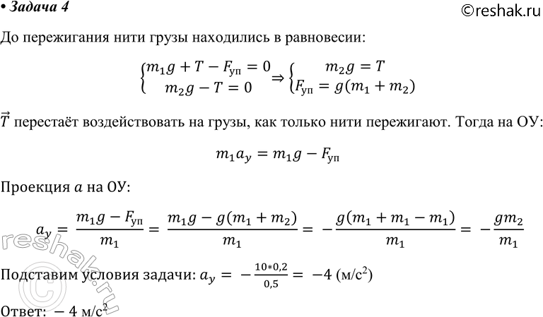
Рассмотрим вариант решения задания из учебника Мякишев, Буховцев 10 класс, Просвещение:
4. К нижнему концу лёгкой пружины подвешены связанные невесомой нитью грузы: верхний массой m1 = 0,5 кг и нижний массой m2 = 0,2 кг. Нить, соединяющую грузы, пережигают. Определите проекцию ускорения на направленную вниз ось OY, с которым начнёт двигаться верхний груз.
Похожие решебники
Популярные решебники 10 класс Все решебники
*К сожалению, временные проблемы с публикацией комментариев с мобильных устройств.