Задание 2 Параграф 35 ГДЗ Мякишев 10 класс (Физика)
Решение #1

Рассмотрим вариант решения задания из учебника Мякишев, Буховцев 10 класс, Просвещение:
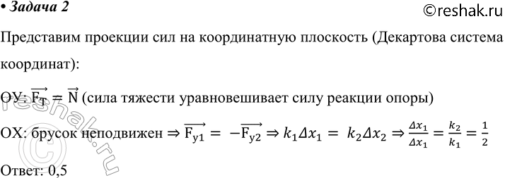
2. К бруску массой 1 кг, находящемуся на гладкой горизонтальной поверхности, прикреплены две
пружины (рис. 3.20). Жёсткость правой пружины 10^3 Н/м, левой — в 2 раза меньше. Чему равно отношение удлинений пружин в случае, когда брусок неподвижен?
Похожие решебники
Популярные решебники 10 класс Все решебники
*К сожалению, временные проблемы с публикацией комментариев с мобильных устройств.