🔥ГДЗ под запретом?

Упр.334 ГДЗ Никольский Потапов 9 класс (Алгебра)

Решение #1

Изображение 334. Известно, что:а) корень третьей степени из а >1;	б) корень третьей степени из а < 1.Верно ли, что а больше единицы? больше...

Решение #2

Изображение 334. Известно, что:а) корень третьей степени из а >1;	б) корень третьей степени из а < 1.Верно ли, что а больше единицы? больше...

Рассмотрим вариант решения задания из учебника Никольский, Потапов 9 класс, Просвещение:
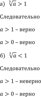
334. Известно, что:

а) корень третьей степени из а > 1; б) корень третьей степени из а < 1.

Верно ли, что а больше единицы? больше нуля?
*Цитирирование задания со ссылкой на учебник производится исключительно в учебных целях для лучшего понимания разбора решения задания.
*К сожалению, временные проблемы с публикацией комментариев с мобильных устройств.