🔥ГДЗ под запретом?

Упр.329 ГДЗ Никольский Потапов 9 класс (Алгебра)

Решение #1

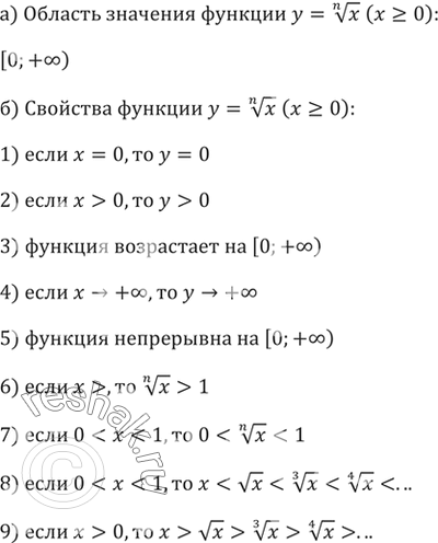
Изображение 329. а) Какова область значений функции у =  корень n-ой степени из х (х >= 0)?б) Каковы свойства функции у =  корень n-ой степени из х (х >=...

Решение #2

Изображение 329. а) Какова область значений функции у =  корень n-ой степени из х (х >= 0)?б) Каковы свойства функции у =  корень n-ой степени из х (х >=...

Рассмотрим вариант решения задания из учебника Никольский, Потапов 9 класс, Просвещение:
329. а) Какова область значений функции у = корень n-ой степени из х (х > = 0)?
б) Каковы свойства функции у = корень n-ой степени из х (х > = 0)?
*Цитирирование задания со ссылкой на учебник производится исключительно в учебных целях для лучшего понимания разбора решения задания.
*К сожалению, временные проблемы с публикацией комментариев с мобильных устройств.