🔥ГДЗ под запретом?

Упр.337 ГДЗ Никольский Потапов 9 класс (Алгебра)

Решение #1

Изображение 337. Доказываем. Докажите неравенство:а) корень третьей степени из 10 > 2б) 3 < корень четвертой степени из 100в) корень из 7 > корень четвертой степени из 16г)...
Дополнительное изображение

Решение #2

Изображение 337. Доказываем. Докажите неравенство:а) корень третьей степени из 10 > 2б) 3 < корень четвертой степени из 100в) корень из 7 > корень четвертой степени из 16г)...
Дополнительное изображение

Рассмотрим вариант решения задания из учебника Никольский, Потапов 9 класс, Просвещение:
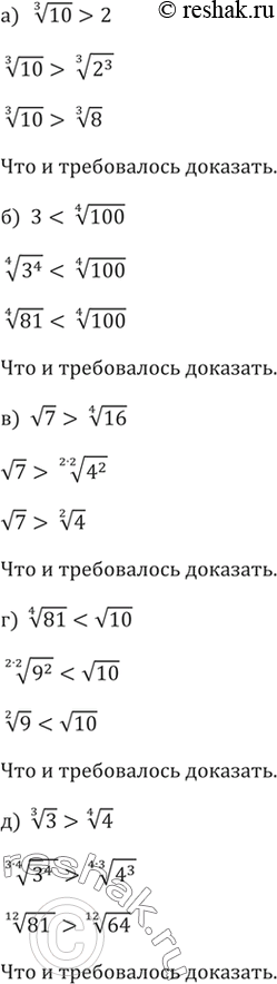
337. Доказываем. Докажите неравенство:
а) корень третьей степени из 10 > 2
б) 3 < корень четвертой степени из 100
в) корень из 7 > корень четвертой степени из 16
г) корень четвертой степени из 81 < корень из 10
д) корень третьей степени из 3 > корень четвертой степени из 4
е) корень четвертой степени из 3 < корень третьей степени из 4
ж) корень пятой степени из 2 < корень из 5
з) корень из 7 > корень четвертой степени из 20
*Цитирирование задания со ссылкой на учебник производится исключительно в учебных целях для лучшего понимания разбора решения задания.
*К сожалению, временные проблемы с публикацией комментариев с мобильных устройств.