Упр.32.20 ГДЗ Мерзляк 10 класс Углубленный уровень (Алгебра)
Решение #1

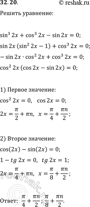
Рассмотрим вариант решения задания из учебника Мерзляк, Номировский, Поляков 10 класс, Просвещение:
32.20. Решите уравнение sin^3(2x)+cos^3(2x)-sin(2x)=0.
Похожие решебники
Популярные решебники 10 класс Все решебники
*размещая тексты в комментариях ниже, вы автоматически соглашаетесь с пользовательским соглашением