Упр.3.83 ГДЗ Сборник упражнений Босова 7-9 класс (Информатика)
Решение #1

Рассмотрим вариант решения задания из учебника Босова, Аквилянов 9 класс, Просвещение:
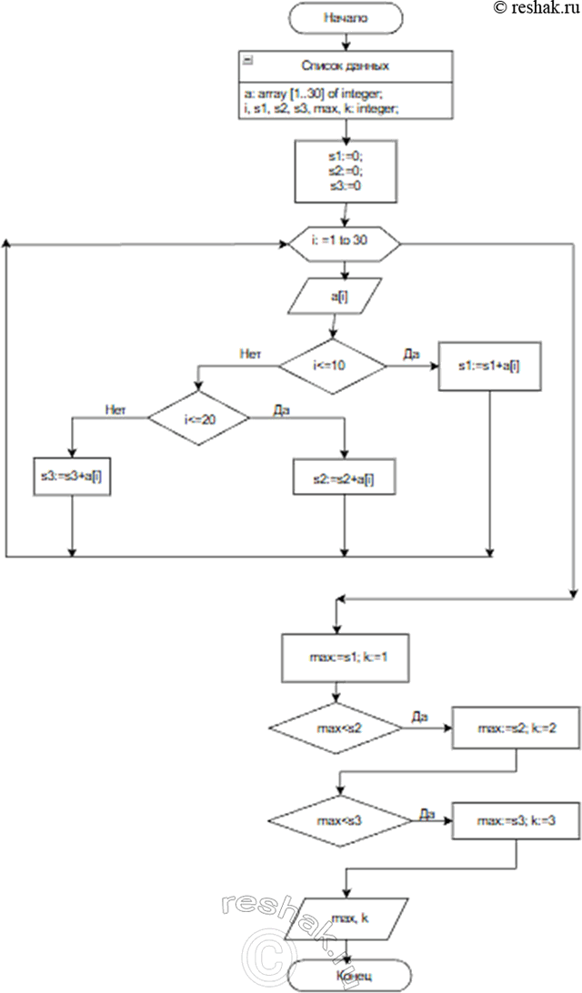
3.83. От острова Буяна до царства славного Салтана месяц (30 дней) пути. Капитан корабля записывает в вахтенный журнал количество миль, пройденных за день. Составить блок - схему алгоритма для определения, в какую из трех десятидневок пройден больший путь. Напишите соответствующую программу на языке Паскаль.
a [1..30] – массив количества миль, пройденных за каждый день
i – номер текущего дня
s1, s2, s3 – суммы путей, пройденных за каждые из трех десятидневок.
max – максимальное из s1, s2, s3
k – номер десятидневки.
program Z_83;
var
a: array [1..30] of integer;
i, k, s1, s2, s3, max: integer;
begin
s1 := 0; s2 := 0; s3 := 0;
for i := 1 to 30 do
begin
readln(a[i]);
if i < = 10 then s1 := s1 + a[i]
else if i < = 20 then s2 := s2 + a[i] else s3 := s3 + a[i];
end;
max := s1; k := 1;
if max < s2 then begin max := s2; k := 2 end;
if max < s3 then begin max := s3; k := 3 end;
writeln('max=', max, ' k =', k)
end.
Популярные решебники 9 класс Все решебники
*К сожалению, временные проблемы с публикацией комментариев с мобильных устройств.