Упр.3.87 ГДЗ Сборник упражнений Босова 7-9 класс (Информатика)
Решение #1

Рассмотрим вариант решения задания из учебника Босова, Аквилянов 9 класс, Просвещение:
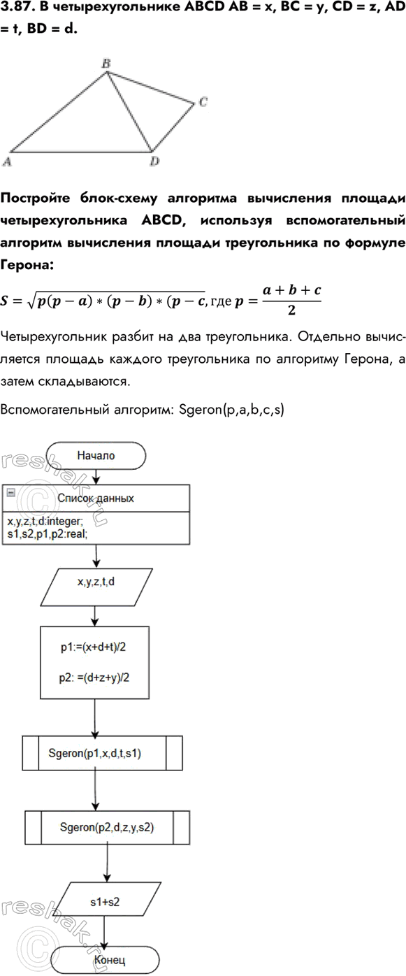
3.87. В четырехугольнике ABCD АВ = х, ВС = у, CD = z, AD = t, BD = d.
Постройте блок-схему алгоритма вычисления площади четырехугольника ABCD, используя вспомогательный алгоритм вычисления площади треугольника по формуле Герона:
S=v(p(p-a)*(p-b)*(p-c),где p=(a+b+c)/2
Четырехугольник разбит на два треугольника. Отдельно вычисляется площадь каждого треугольника по алгоритму Герона, а затем складываются.
Вспомогательный алгоритм: Sgeron(p,a,b,c,s)
Популярные решебники 9 класс Все решебники
*К сожалению, временные проблемы с публикацией комментариев с мобильных устройств.