Упр.3.28 ГДЗ Дорофеев Суворова 9 класс (Алгебра)
Решение #1

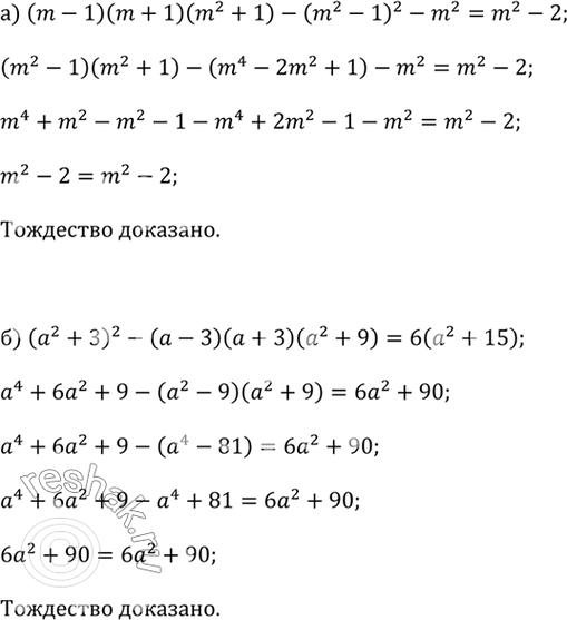
Рассмотрим вариант решения задания из учебника Дорофеев, Суворова, Бунимович 9 класс, Просвещение:
a) (m - 1)(m + 1)(m^2 + 1) - (m^2 - 1)^2 - m^2 = m^2 - 2;
б) (a^2 + 3)^2 - (a - 3)(a + 3)(a^2 + 9) = 6(a^2 + 15).
Популярные решебники 9 класс Все решебники
*К сожалению, временные проблемы с публикацией комментариев с мобильных устройств.