🔥ГДЗ под запретом?

Упр.3.22 ГДЗ Виленкин Жохов 6 класс Часть 1, Просвещение (Математика)

Решение #1 (Учебник 2023)

Изображение На сколько надо уменьшить знаменатель дробей 3/17, 6/32, 7/55, 2/13, чтобы получить дробь 1/5?Частное двух чисел или выражений, в котором знак деления обозначен...

Решение #2 (Учебник 2023)

Изображение На сколько надо уменьшить знаменатель дробей 3/17, 6/32, 7/55, 2/13, чтобы получить дробь 1/5?Частное двух чисел или выражений, в котором знак деления обозначен...
Дополнительное изображение

Решение #3 (Учебник 2023)

Изображение На сколько надо уменьшить знаменатель дробей 3/17, 6/32, 7/55, 2/13, чтобы получить дробь 1/5?Частное двух чисел или выражений, в котором знак деления обозначен...

Рассмотрим вариант решения задания из учебника Виленкин, Жохов, Чесноков 6 класс, Просвещение:
На сколько надо уменьшить знаменатель дробей 3/17, 6/32, 7/55, 2/13, чтобы получить дробь 1/5?
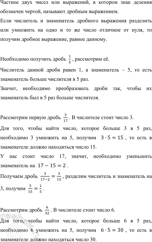
Частное двух чисел или выражений, в котором знак деления обозначен чертой, называют дробным выражением.
Если числитель и знаменатель дробного выражения разделить или умножить на одно и то же число отличное от нуля, то получим дробное выражение, равное данному.
Необходимо получить дробь 1/5 , рассмотрим её.
Числитель данной дроби равен 1, а знаменатель – 5, то есть знаменатель больше числителя в 5 раз.
Значит, необходимо преобразовать дроби так, чтобы их знаменатель был в 5 раз больше числителя.
Рассмотрим первую дробь 3/17 . В числителе стоит число 3.
Для того, чтобы найти число, которое больше 3 в 5 раз, необходимо 3 умножить на 5, получим 3•5=15 , то есть в знаменателе должно находиться число 15.
У нас стоит число 17, значит, необходимо уменьшить знаменатель на 17-15=2 .
Получаем дробь 3/(17-2)=3/15 , разделим числитель и знаменатель на 3, получим 3/15=1/5.
Рассмотрим дробь 6/32 . В числителе стоит число 6.
Для того, чтобы найти число, которое больше 6 в 5 раз, необходимо 6 умножить на 5, получим 6•5=30 , то есть в знаменателе должно находиться число 30.
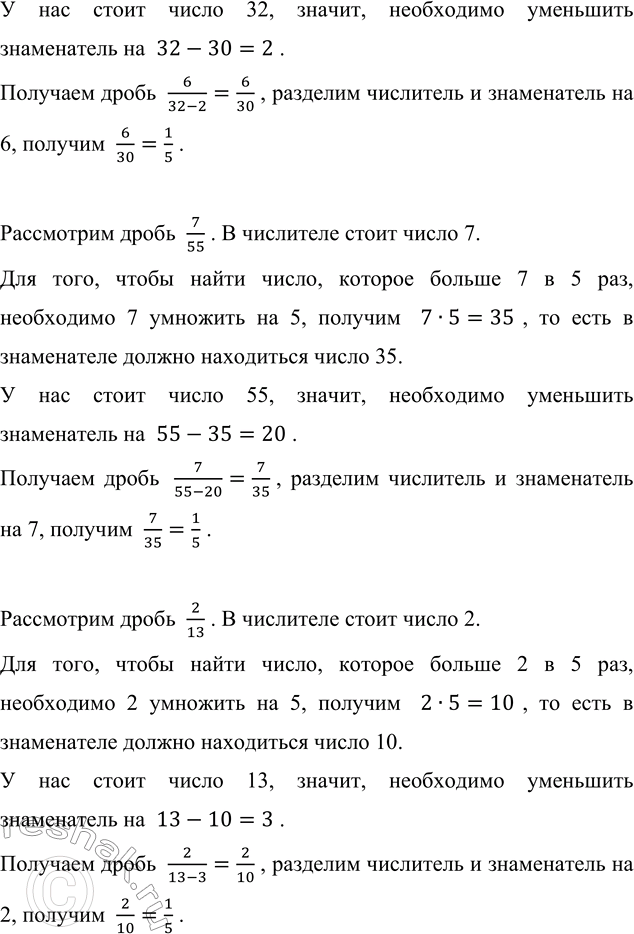
У нас стоит число 32, значит, необходимо уменьшить знаменатель на 32-30=2 .
Получаем дробь 6/(32-2)=6/30 , разделим числитель и знаменатель на 6, получим 6/30=1/5.
Рассмотрим дробь 7/55 . В числителе стоит число 7.
Для того, чтобы найти число, которое больше 7 в 5 раз, необходимо 7 умножить на 5, получим 7•5=35 , то есть в знаменателе должно находиться число 35.
У нас стоит число 55, значит, необходимо уменьшить знаменатель на 55-35=20 .
Получаем дробь 7/(55-20)=7/35 , разделим числитель и знаменатель на 7, получим 7/35=1/5.
Рассмотрим дробь 2/13 . В числителе стоит число 2.
Для того, чтобы найти число, которое больше 2 в 5 раз, необходимо 2 умножить на 5, получим 2•5=10 , то есть в знаменателе должно находиться число 10.
У нас стоит число 13, значит, необходимо уменьшить знаменатель на 13-10=3 .
Получаем дробь 2/(13-3)=2/10 , разделим числитель и знаменатель на 2, получим 2/10=1/5.

*Цитирирование задания со ссылкой на учебник производится исключительно в учебных целях для лучшего понимания разбора решения задания.
*К сожалению, временные проблемы с публикацией комментариев с мобильных устройств.