🔥ГДЗ под запретом?

Упр.3.24 ГДЗ Виленкин Жохов 6 класс Часть 1, Просвещение (Математика)

Решение #1 (Учебник 2023)

Изображение Четверть от половины числа равна четверти. Найдите это число.Примем за неизвестную  x  искомое число.По условию четверть от половины данного числа равна...

Решение #2 (Учебник 2023)

Изображение Четверть от половины числа равна четверти. Найдите это число.Примем за неизвестную  x  искомое число.По условию четверть от половины данного числа равна...

Решение #3 (Учебник 2023)

Изображение Четверть от половины числа равна четверти. Найдите это число.Примем за неизвестную  x  искомое число.По условию четверть от половины данного числа равна...

Рассмотрим вариант решения задания из учебника Виленкин, Жохов, Чесноков 6 класс, Просвещение:
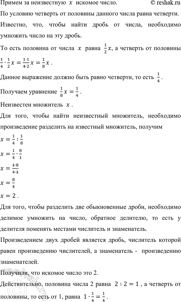
Четверть от половины числа равна четверти. Найдите это число.
Примем за неизвестную x искомое число.
По условию четверть от половины данного числа равна четверти.
Известно, что, чтобы найти дробь от числа, необходимо умножить число на эту дробь.
То есть половина от числа x равна 1/2 x, а четверть от половины 1/4•1/2 x=(1•1)/(4•2) x=1/8 x.
Данное выражение должно быть равно четверти, то есть 1/4.
Получаем уравнение 1/8 x=1/4 .
Неизвестен множитель x.
Для того, чтобы найти неизвестный множитель, необходимо произведение разделить на известный множитель, получим
x=1/4 :1/8
x=1/4•8/1
x=(1•8)/(4•1)
x=8/4
x=2.
Для того, чтобы разделить две обыкновенные дроби, необходимо делимое умножить на число, обратное делителю, то есть у делителя поменять местами числитель и знаменатель.
Произведением двух дробей является дробь, числитель которой равен произведению числителей, а знаменатель - произведению знаменателей.
Получили, что искомое число это 2.
Действительно, половина числа 2 равна 2:2=1 , а четверть от половины, то есть от 1, равна 1•1/4=1/4.

*Цитирирование задания со ссылкой на учебник производится исключительно в учебных целях для лучшего понимания разбора решения задания.
*К сожалению, временные проблемы с публикацией комментариев с мобильных устройств.