Упр.3.2 ГДЗ Мерзляк 10 класс Углубленный уровень (Алгебра)
Решение #1

Рассмотрим вариант решения задания из учебника Мерзляк, Номировский, Поляков 10 класс, Просвещение:
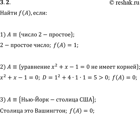
3.2. Пусть f — функция истинности. Найдите f(A), если:
1) A?{число 2 — простое};
2) A?{уравнение x^2+x-1=0 не имеет корней};
3) A?{Нью-Йорк — столица США}.
Похожие решебники
Популярные решебники 10 класс Все решебники
*размещая тексты в комментариях ниже, вы автоматически соглашаетесь с пользовательским соглашением