Упр.3.5 ГДЗ Мерзляк 10 класс Углубленный уровень (Алгебра)
Решение #1

Рассмотрим вариант решения задания из учебника Мерзляк, Номировский, Поляков 10 класс, Просвещение:
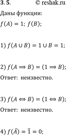
3.5. Пусть f— функция истинности, А и В — некоторые высказывания, причём f(A)=1. Найдите, где это возможно, значение функции f:
1) f(A?B); 3) f(A?B);
2) f(A?B); 4) f(!A).
Похожие решебники
Популярные решебники 10 класс Все решебники
*размещая тексты в комментариях ниже, вы автоматически соглашаетесь с пользовательским соглашением