🔥ГДЗ под запретом?

Упр.3.187 ГДЗ Виленкин Жохов 5 класс Часть 1, Просвещение (Математика)

Решение #1 (Учебник 2023)

Изображение С помощью распределительного свойства умножения найдите значение произведения:а) 8 · 79;   б) 6 · 198;   в) 5 · 497;   г) 499 · 25.В равенстве  a-b=c  число  a ...

Решение #2 (Учебник 2023)

Изображение С помощью распределительного свойства умножения найдите значение произведения:а) 8 · 79;   б) 6 · 198;   в) 5 · 497;   г) 499 · 25.В равенстве  a-b=c  число  a ...

Рассмотрим вариант решения задания из учебника Виленкин, Жохов, Александрова 5 класс, Просвещение:
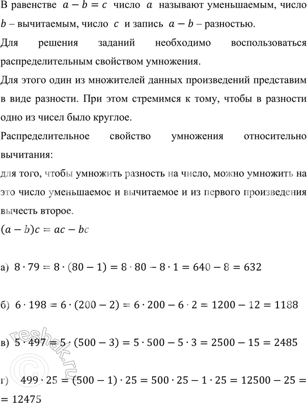
С помощью распределительного свойства умножения найдите значение произведения:
а) 8 · 79; б) 6 · 198; в) 5 · 497; г) 499 · 25.

В равенстве a-b=c число a называют уменьшаемым, число b – вычитаемым, число c и запись a-b – разностью.
Для решения заданий необходимо воспользоваться распределительным свойством умножения.
Для этого один из множителей данных произведений представим в виде разности. При этом стремимся к тому, чтобы в разности одно из чисел было круглое.
Распределительное свойство умножения относительно вычитания:
для того, чтобы умножить разность на число, можно умножить на это число уменьшаемое и вычитаемое и из первого произведения вычесть второе.
(a-b)c=ac-bc

а) 8•79=8•(80-1)=8•80-8•1=640-8=632

б) 6•198=6•(200-2)=6•200-6•2=1200-12=1188

в) 5•497=5•(500-3)=5•500-5•3=2500-15=2485

г) 499•25=(500-1)•25=500•25-1•25=12500-25==12475

*Цитирирование задания со ссылкой на учебник производится исключительно в учебных целях для лучшего понимания разбора решения задания.
*К сожалению, временные проблемы с публикацией комментариев с мобильных устройств.