🔥ГДЗ под запретом?

Упр.3.185 ГДЗ Виленкин Жохов 5 класс Часть 1, Просвещение (Математика)

Решение #1 (Учебник 2023)

Изображение С помощью распределительного свойства умножения найдите значение произведения:а) 82 · 7;   б) 8 · 61;   в) 4 · 302;   г) 5 · 606.В равенстве  a+b=c  числа  a   и ...

Решение #2 (Учебник 2023)

Изображение С помощью распределительного свойства умножения найдите значение произведения:а) 82 · 7;   б) 8 · 61;   в) 4 · 302;   г) 5 · 606.В равенстве  a+b=c  числа  a   и ...

Рассмотрим вариант решения задания из учебника Виленкин, Жохов, Александрова 5 класс, Просвещение:
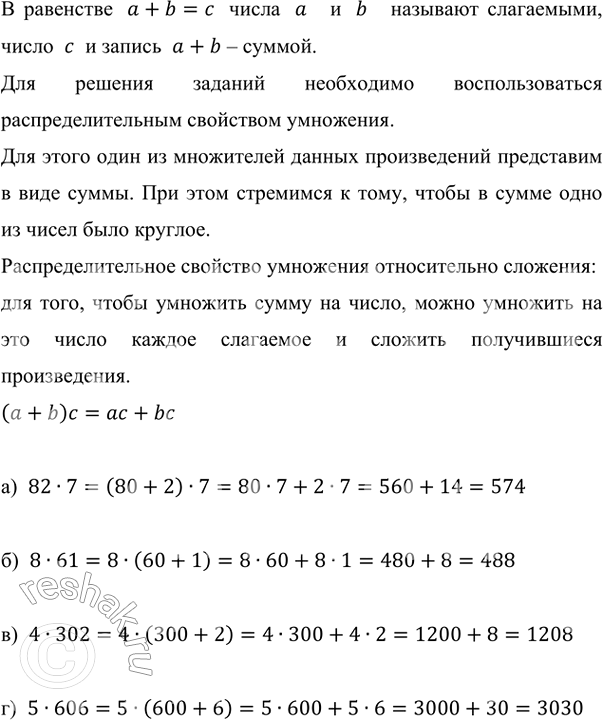
С помощью распределительного свойства умножения найдите значение произведения:
а) 82 · 7; б) 8 · 61; в) 4 · 302; г) 5 · 606.

В равенстве a+b=c числа a и b называют слагаемыми, число c и запись a+b – суммой.
Для решения заданий необходимо воспользоваться распределительным свойством умножения.
Для этого один из множителей данных произведений представим в виде суммы. При этом стремимся к тому, чтобы в сумме одно из чисел было круглое.
Распределительное свойство умножения относительно сложения:
для того, чтобы умножить сумму на число, можно умножить на это число каждое слагаемое и сложить получившиеся произведения.
(a+b)c=ac+bc

а) 82•7=(80+2)•7=80•7+2•7=560+14=574

б) 8•61=8•(60+1)=8•60+8•1=480+8=488

в) 4•302=4•(300+2)=4•300+4•2=1200+8=1208

г) 5•606=5•(600+6)=5•600+5•6=3000+30=3030

*Цитирирование задания со ссылкой на учебник производится исключительно в учебных целях для лучшего понимания разбора решения задания.
*К сожалению, временные проблемы с публикацией комментариев с мобильных устройств.